Go学习:使用Goland进行Go项目开发的前置IDA准备
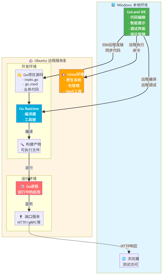
我的配置环境是window+Ubuntu:通过window进行远程开发Go项目,Go项目部署在Ubuntu上。window使用的IDE是Goland,相比vscode,Goland的优点很多,适合新手和复杂项目,缺点是对硬件资源要求高,因此通过远程ubuntu,可以极大的降低资源开销,且环境也是Linux。

使用Goland的remote-ssh功能进行远程开发
需要在Ubuntu上开启远程ssh,且配置账户密码!

初次使用,需要在远程Ubuntu上自动下载Host端IDE

强烈推荐大家使用中文,因为Goland的配置很多,如果不使用中文,初学者会有很多疑惑和麻烦。

谢谢关注收藏
⏰ 刚刷到的朋友注意啦!点击【关注】锁定宝藏库,从此升职加薪不迷路 ✨
轻量云主机限时优惠
RackNerd
☁ 主机显示特惠:只要80元(3TB流量,1vcpu,50GB硬盘),且多区域IDC机房。
购买地址:https://my.racknerd.com/aff.php?aff=14942

CloudCone
CloudCone 特惠轻量云主机:购买地址:https://app.cloudcone.com/?ref=12332

📢 腾讯云资源限时福利
有云服务器、CDN、对象存储、网络防护等需求的朋友,欢迎联系下方腾讯云官方销售 👇 ✔️ 内部专属折扣,价格更优:

评论区